Tata laksana hiperglikemia reaktif - Diskusi Dokter

general_alomedika

Selamat Pagi dokter. Izin bertanya dan berdiskusi dokter. Bagaimana pertimbangan kita dalam penggunaan drip insulin atau kah sliding scale pada pasien...

Diskusi Dokter

  • Kembali ke komunitas
  • Tata laksana hiperglikemia reaktif

    Dibalas 15 September 2023, 18:03
    dr.Surya
    dr.Surya
    Dokter Umum

    Selamat Pagi dokter. Izin bertanya dan berdiskusi dokter. Bagaimana pertimbangan kita dalam penggunaan drip insulin atau kah sliding scale pada pasien hiperglikemia yang tidak memiliki gejala klinis KAD. Apakah kasus dibawah ini boleh di loading cairan + diberikan drip insulin ataukah lebih baik di SS saja?

    1. Pasien X, GDS 450 tapi keton urine negative dan AGD normal, klinis tidak sesak nafas.

    2. Pasien X, GDS 350 tapi keton urine positive ++, AGD normal, tidak sesak.

    3. Pasien X, GDS 287 tapi AGD asidosis, keton urine negative, tidak sesak

    Izin dokter, Apakah 3 kasus diatas boleh di loading cairan + drip insulin ataukah sebaiknya di SS saja? Terima kasih 🙏🏻

15 September 2023, 17:29
dr.Tri Haryati Paramita, Sp.PD
dr.Tri Haryati Paramita, Sp.PD
Dokter Spesialis Penyakit Dalam
Halo Dok, ijin ikut berdiskusi..
Pertimbangan penggunaan drip insulin atau insulin subkutan tergantung pada beberapa hal, seperti:
1. Kegawatdaruratan non diabetik : sepsis, syok, ACS, stroke, operasi segera dengan GD tinggi
2. Nutrisi: inadekuat/ tidak
3. Kondisi GD yang sulit terkendali: on terapi steroid, ada pemakaian TPNPada tiga kasus yang disebutkan:
1. Kasus 1 : DM dengan hiperglikemia -> perlu pelacakan kausa hiperglikemia pasien : compliance obat, adakah konsumsi obat yang mempengaruhi kadar GD, atau adakah kondisi/ komorbid lain yang membuat hiperglikemia ?
--> pemberian terapi DM (insulin drip/ subkutan) disesuaikan dengan kondisi
2. Kasus 2 : ketosis DM -> ketosis = kondisi pembakaran lemak untuk menjadi energi, yang menghasilkan end product keton
--> perlu pelacakan kausa ketosis, apakah ada kondisi yang menyebabkan malnutrisi, konsumsi minuman beralkohol berlebihan, diet rendah karbohidrat
--> bila terdapat kondisi dehidrasi, sebaiknya rehidrasi lebih dulu, lalu evaluasi GD post rehidrasi
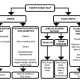
3. Kasus 3 : DM dengan asidosis (maaf, yang ditulis AGD asidosis = asidosis respiratorik atau metabolik ? 🙏)  -> bila tegak bukan KAD, saran lacak kausa asidosis lainnya : asidosis metabolik (dapat melihat anion gap : normal / high), asidosis respiratorik (akut/ kronik) --> pemberian terapi DM (insulin drip/ subkutan) disesuaikan dengan kondisi Berikut skema pertimbangan insulin drip/ subkutan : (Perkeni, 2021)
Semoga dapat membantu Dok 🙏
15 September 2023, 18:03
dr.Surya
dr.Surya
Dokter Umum
Wah... terima kasih byk info dan penjelasannya dokter 🙏🏻🙏🏻
13 September 2023, 15:16
dr. Gabriela
dr. Gabriela
Dokter Umum

Alo dr. Surya, 

coba ijin menjawab ya, 

fokusnya jika keton + = ada KAD, maka terapi yang diberikan infus insulin dan terapi cairan dan elektrolit, hingga pH normal dan ketonnya kelar... jadi bukan berdasarkan sliding scale.. 

Semoga membantu, menyimak juga jika ada insight dari TS lain

https://www.alomedika.com/penyakit/endokrinologi/diabetes-ketoasidosis/penatalaksanaan

14 September 2023, 02:18
dr.Surya
dr.Surya
Dokter Umum
Baik dok, terima kasih atas penjelasannya dok 🙏🏻