Formula hidrolisat ekstensif merupakan pilihan utama untuk manajemen alergi susu sapi pada bayi dengan gejala ringan hingga sedang. Formula hidrolisat ekstensif yang bebas laktosa dan ditambahkan medium chain triglyceride (MCT) ditemukan dapat menjaga kebutuhan energi ketika penyerapan nutrisi pada ASS terganggu.
Alergi susu sapi (ASS) merupakan suatu reaksi yang tidak diinginkan karena adanya reaksi imunologis terhadap protein susu sapi. Susu sapi merupakan penyebab alergi makanan tersering kedua setelah telur di Asia, dengan prevalensi berkisar 0,83-3,5% dan paling sering ditemukan pada bayi usia 0-12 bulan.
Pada penelitian yang dilakukan oleh Tanukusumah et al. didapatkan prevalensi alergi makanan pada anak usia kurang dari 3 tahun di Jakarta mencapai 10,5% dengan jenis makanan tersering penyebab alergi adalah susu sapi. Penelitian oleh Munasir Z et al. mendapatkan pasien dermatitis atopik yang datang ke klinik diakibatkan oleh alergi telur (31%), susu sapi (23,8%), ayam (23,8%), kuning telur (21,4%), dan kacang (21,4%). Sekitar 3% dari pasien yang mengalami diare adalah pasien dengan alergi susu sapi.[1-5]
Manifestasi Klinis dan Diagnosis Alergi Susu Sapi
Diagnosis ASS cukup sulit ditegakkan. Pada pemeriksaan awal, perlu dilakukan anamnesis mengenai keluhan dan riwayat keluarga. Dokter perlu melakukan anamnesis riwayat penyakit secara detil karena tidak ada gejala yang patognomonik untuk ASS. Gejala yang sering dialami pada anak dengan ASS adalah keluhan gastrointestinal (50-60%), kulit (50-60%), dan sistem pernapasan 20-30%.[1]
ASS dapat dibagi menjadi dua jenis, yaitu ASS dimediasi oleh IgE dan ASS yang tidak dimediasi oleh IgE. Reaksi ASS yang dimediasi oleh IgE biasanya timbul dalam waktu 30 menit-1 jam setelah konsumsi, dengan manifestasi kelainan kulit, seperti urtikaria, ruam kulit; angioedema, termasuk edema laring; gangguan pencernaan, seperti diare; dan anafilaksis. Reaksi ASS yang tidak dimediasi oleh IgE biasanya timbul lebih lambat, dengan manifestasi berupa gastroenteropati, kolik, enterokolitis, anemia, dan gagal tumbuh.[1-3]
Manifestasi klinis ASS terbagi menjadi reaksi ringan hingga sedang dan reaksi berat. Reaksi ringan hingga sedang biasanya timbul dalam hitungan menit setelah mengonsumsi susu sapi. Tanda dan gejala yang dapat terjadi adalah kelainan kulit, berupa: pruritus akut, eritema, urtikaria, dermatitis atopik; gangguan gastrointestinal, berupa: muntah, diare, nyeri perut/kolik; gangguan pernapasan, seperti: rhinitis alergi; konjungtivitis; dan angioedema. Reaksi berat ASS yang dapat terjadi adalah anafilaksis.[6]
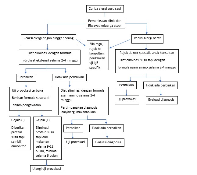
Uji Eliminasi dan Provokasi sebagai Baku Emas Diagnosis Alergi Susu Sapi
Uji eliminasi dan provokasi merupakan baku emas dalam mendiagnosis ASS. Diet eliminasi dilakukan selama 2-4 minggu tergantung beratnya gejala. Selama eliminasi, bayi dengan gejala ringan hingga sedang diberikan formula hidrolisat ekstensif (eHF) dan bayi dengan gejala berat diberikan formula asam amino. Diet eliminasi dilakukan selama 2-4 minggu tergantung berat ringannya gejala. Apabila terdapat gejala dermatitis atopik berat disertai dengan gejala saluran cerna kolitis alergi, diet eliminasi perlu dilakukan sampai 4 minggu. Setelah itu, dilakukan uji provokasi dengan cara memberikan formula standar pada bayi. Pada pasien dengan riwayat alergi berat, sebaiknya uji provokasi dilakukan di bawah pengawasan dokter.[1]
Uji provokasi dinyatakan positif apabila gejala alergi susu sapi muncul kembali, dengan kata lain diagnosis ASS dapat ditegakkan. Uji provokasi dinyatakan negatif apabila tidak timbul gejala ASS sampai 3 hari sejak provokasi dilakukan. Bayi dengan uji provokasi yang negatif dapat kembali mengonsumsi formula susu sapi.[1]
Sampai saat ini belum ada tes diagnosis yang tersedia mendiagnosis secara pasti alergi susu sapi. Oleh karena itu, uji eliminasi dan provokasi masih menjadi baku emas dalam diagnosis ASS ringan hingga sedang. [8,9]
Diagram 1. Alur Eliminasi dan Provokasi pada Alergi Susu Sapi.
Peran Pemeriksaan Serum IgE dalam Diagnosis Alergi Susu Sapi
Pemeriksaan kadar serum IgE atau uji tusuk kulit dapat dilakukan apabila ada kecurigaan terhadap reaksi alergi yang dimediasi oleh IgE. Reaksi alergi pada tipe ini biasanya timbul dalam onset yang cepat. Sangat penting untuk diketahui bahwa adanya IgE spesifik protein susu sapi dan/atau hasil uji tusuk kulit yang positif hanya mengindikasikan adanya sensitisasi protein susu sapi dan terdapat proses imunologi terkait IgE yang sedang berlangsung, bukan mengonfirmasi alergi secara klinis. Akan tetapi, hasil tes yang positif yang ditambah dengan riwayat reaksi alergi yang jelas biasanya cukup untuk penegakan diagnosis alergi susu sapi.
Semakin tinggi titer antibodi dan semakin besar diameter dari reaksi uji tusuk kulit, semakin besar pula kemungkinan seorang anak memiliki reaksi terhadap protein susu sapi. Namun, kasus ASS dengan manifestasi gastrointestinal seringkali memberikan hasil serum IgE spesifik yang negatif dibandingkan dengan pasien ASS dengan manifestasi kulit.[1-3]
Uji tusuk kulit memiliki sensitivitas yang tinggi tetapi memiliki spesifisitas yang rendah. Bila uji tusuk kulit positif, kemungkinan terjadinya ASS sebesar <50% dan apabila uji tusuk kulit negatif berarti kemungkinan ASS yang diperantarai oleh IgE dapat disingkirkan karena uji tusuk kulit memiliki nilai duga negatif sebesar >95%.
Pemeriksaan kadar serum IgE, seperti radio allergo sorbent test (RAST), memiliki sensitivitas dan spesifisitas yang sama dengan uji tusuk kulit. Pemeriksaan ini dilakukan apabila terdapat kontraindikasi untuk uji tusuk kulit, antara lain lesi kulit yang luas di daerah pemeriksaan dan apabila pasien tidak bisa lepas minum obat antihistamin.[1]
Menurut studi retrospektif, kadar IgE serum spesifik menunjukkan korelasi dengan hasil uji provokasi yang positif terhadap protein susu sapi.[6]
Uji IgE spesifik dapat membantu prognosis dan waktu interval evaluasi ASS. Anak dengan IgE spesifik yang negatif pada waktu diagnosis bisa saja memiliki toleransi yang lebih baik. Selain itu, hasil uji IgE spesifik juga dapat memprediksi reaksi akut yang dapat timbul selama uji provokasi. Pasien yang memiliki hasil RAST yang negatif memiliki risiko minimal untuk mengalami reaksi akut berat selama evaluasi (uji provokasi).[1,8,9]
Di lain sisi, tidak ada pemeriksaan yang valid untuk mendiagnosis ASS yang tidak dimediasi oleh IgE. Penegakan diagnosis ASS yang tidak dimediasi oleh IgE lebih dititikberatkan pada onset gejala yang lebih lambat serta manifestasi yang lebih sering terjadi berupa gastroenteropati, kolik, enterokolitis, anemia, dan gagal tumbuh. Uji eliminasi dan provokasi dapat membantu diagnosis ASS yang tidak dimediasi oleh IgE.[6]
Penanganan Alergi Susu Sapi Berdasarkan Rekomendasi
Prinsip utama terapi alergi susu sapi adalah menghindari segala bentuk produk susu sapi. Susu hipoalergenik dengan berat molekul <1500 kDa, seperti formula hidrolisat ekstensif dan formula asam amino, merupakan pilihan susu formula untuk pasien alergi susu sapi.[1,7-9]
Manajemen Alergi Susu Sapi pada Bayi di Bawah 6 Bulan
Berbagai ikatan kedokteran, seperti American Academy of Pediatrics (AAP), European Society for Paediatric Gastroenterology Hepatology and Nutrition (ESPGHAN), dan Ikatan Dokter Anak Indonesia (IDAI) telah mengeluarkan rekomendasi terkait tata laksana alergi susu sapi. Manajemen utama alergi susu sapi (ASS) adalah mengeliminasi protein susu sapi. Pada bayi dengan ASI eksklusif, pemberian ASI dapat dilanjutkan dan ibu perlu menghindari protein susu sapi dan produk turunannya pada makanan sehari-hari. Menurut AAP, apabila dengan eliminasi perbaikan gejala tidak juga tercapai, susu formula dapat menjadi alternatif.[1,8,9]
Pada bayi yang mengonsumsi formula, sebaiknya susu diganti dengan formula hidrolisat ekstensif (eHF). Formula hidrolisat ekstensif dapat diberikan pada bayi dengan gejala ASS yang ringan hingga sedang dan formula asam amino ditujukan pada bayi dengan reaksi alergi yang berat dan bayi yang sebelumnya diberikan formula hidrolisat ekstensif tetapi tidak mengalami perbaikan.[1,8,9]
Setelah diagnosis ASS ditegakkan, penggunaan formula khusus dapat dilanjutkan minimal 6 bulan atau hingga usia 9-12 bulan. Setelah itu, re-challenge perlu dilakukan setiap 6 bulan untuk mengevaluasi toleransi. Re-challenge dilakukan dengan memberikan formula standar susu sapi. Jika gejala alergi masih muncul, bayi harus kembali kepada diet eliminasi protein susu sapi atau formula khusus untuk 6 bulan selanjutnya.
ESPGHAN dan IDAI tidak merekomendasikan pemberian formula isolat protein soya pada ASS karena kemungkinan terjadinya reaksi silang terhadap protein kedelai.[1,8] Sedangkan AAP masih memperbolehkan pemberiannya pada alergi yang dimediasi oleh IgE, terutama jika bayi di atas 6 bulan.
Di Indonesia, formula isolat protein soya dapat digunakan pada bayi usia >6 bulan atau apabila formula hidrolisat ekstensif atau formula asam amino tidak tersedia atau orang tua terkendala biaya. Namun, perlu diinfokan juga bahwa reaksi silang dapat tetap terjadi.[1,5]
Susu mamalia selain sapi, bukan merupakan alternatif karena berisiko terjadinya reaksi silang. Selain itu, susu kambing dan susu domba tidak boleh diberikan pada bayi di bawah usia 1 tahun kecuali telah dibuat menjadi susu formula bayi. Namun sampai saat ini belum tersedia susu formula berbahan dasar susu mamalia selain sapi di Indonesia.[1]
Manajemen Alergi Susu Sapi pada Bayi yang sudah Mengonsumsi MPASI
Pada bayi sudah mulai makan, sebaiknya menghindari makanan yang mengandung protein susu sapi. Ibu dapat melakukan diet eliminasi selama 3-6 hari apabila bayi mengalami reaksi alergi segera, tetapi apabila bayi mengalami alergi reaksi lambat (delayed reactions) sebaiknya ibu melakukan diet eliminasi selama 14 hari.
Anak yang berusia 12 bulan ke atas membutuhkan konseling nutrisi untuk diet eliminasi susu sapi dan protein penggantinya pada makanan pendamping ASI (MPASI). Pada kelompok usia ini, terapi lini pertama ASS tetap menggunakan formula hidrolisat ekstensif, formula asam amino, atau formula isolat protein soya. Namun, sebaiknya, pasien diberikan suplementasi kalsium. Anak berusia 2 tahun ke atas tidak harus mengganti atau mengonsumsi susu sapi apabila kebutuhan kalsiumnya tercukupi (600-800 mg/hari).[1,7-9]
Bukti Ilmiah Formula Hidrolisat Ekstensif sebagai Pilihan Utama Tata Laksana Alergi Susu Sapi
Berdasarkan telaah jurnal yang dilakukan oleh Vandenplas et al, didapatkan bahwa formula hidrolisat ekstensif masih menjadi pilihan pertama dari penatalaksanaan alergi susu sapi. The European Society for Paediatric Gastroenterology Hepatology and Nutrition (ESPGHAN) merekomendasikan bahwa pasien ASS sebaiknya menjalani diet eliminasi susu sapi dan mengonsumsi formula hidrolisat ekstensif yang mengandung whey atau kasein selama 2-4 minggu sebagai terapi inisial. Formula hidrolisat ekstensif dengan whey memiliki rasa yang lebih baik daripada formula hidrolisat ekstensif dengan kasein. Jika dibandingkan dengan formula hidrolisat ekstensif dengan kasein, formula hidrolisat ekstensif dengan whey secara signifikan lebih unggul dalam tekstur, rasa, dan aftertaste.
Formula hidrolisat ekstensif dapat memperkuat fungsi proteksi epitelial, memodulasi diferensiasi sel T, dan menurunkan reaksi inflamasi. Selain itu, beberapa studi juga menyebutkan bahwa hidrolisat juga dapat berpartisipasi aktif dalam memodulasi respons imun pasien dengan menurunkan level T helper-1 (Th1), Th17, dan meningkatkan sel T dan sel B regulatori, sehingga meningkatkan toleransi pada anak yang memiliki alergi susu sapi. The World Allergy Organization Diagnosis and Rationale for Action against Cow’s Milk Allergy (WAO-DRACMA) juga merekomendasikan formula hidrolisat ekstensif daripada formula isolat protein soya pada pasien ASS yang dimediasi oleh IgE.[7,9,10]
Peran Medium Chain Triglyceride pada Alergi Susu Sapi
Pada kasus tertentu, medium chain triglyceride (MCT) diperlukan pada tata laksana anak dengan ASS.
Indikasi pemberian MCT adalah pasien ASS yang mengalami enteropati atau reaksi berat. Pada kondisi ini, terjadi perubahan pada struktur vili intestinal sehingga pasien dapat mengalami diare kronis, gangguan pertumbuhan, dan penurunan nafsu makan. Selain itu, dapat pula terjadi gangguan pencernaan dan penyerapan makanan. Hal ini dapat mengakibatkan anemia, hipoalbuminemia, dan defisiensi zat gizi lainnya. Oleh karena itu, formula MCT dan bebas laktosa atau rendah laktosa diberikan pada tahap awal terapi. Durasi pemberian MCT diberikan selama kurang lebih 6 minggu.[11]
Penambahan MCT pada susu formula dapat membantu menjaga kebutuhan energi ketika kapasitas penyerapan dari sistem pencernaan terganggu. Terlebih lagi, rasa formula hidrolisat ekstensif dan formula asam amino yang kurang disukai anak dapat dimanipulasi dengan pemberian asam lemak ini. Penambahan MCT pada susu formula dapat meningkatkan palatabilitas, intake makanan, dan status nutrisi. Selain itu, penambahan laktosa pada formula hidrolisat ekstensif juga dapat memodulasi komposisi bakteri usus dengan meningkatkan jumlah flora normal dan menurunkan Bacteroides dan Clostridia.[12]
Tantangan Manajemen Alergi Susu Sapi di Indonesia
Tidak adanya patognomonik manifestasi klinis ASS membuat dokter pada layanan primer sulit mendiagnosis ASS. Manifestasi klinis pada bayi dapat bervariasi, dari kelainan kulit, gangguan gastrointestinal, hingga gangguan pernapasan. Dokter seringkali salah menduga ASS sebagai masalah gastrointestinal lain sehingga bisa saja pasien melakukan serangkaian pemeriksaan yang sebenarnya tidak perlu dilakukan.
Kurangnya pengetahuan orang tua mengenai gejala alergi juga menjadi salah satu tantangan dalam manajemen ASS. Orang tua cenderung berkonsultasi tentang gejala dan pemilihan susu kepada masyarakat awam sehingga seringkali ASS tidak terdiagnosis dan pemilihan susu yang dilakukan tidak tepat.
Selain itu, formula hidrolisat ekstensif dan formula asam amino memiliki aroma dan rasa yang cenderung tidak disukai oleh anak. Hasil studi menunjukkan, bayi yang telah diberikan ASI atau formula standar pada beberapa bulan pertama kehidupannya cenderung lebih sulit menerima formula hidrolisat ekstensif dan formula asam amino. Oleh karena itu, pemilihan formula hidrolisat ekstensif yang mengandung whey dapat menjadi alternatif. Menurut penelitian, protein whey memiliki rasa dan palatabilitas yang lebih baik daripada protein kasein.[1,10]
Pada kondisi formula hidrolisat ekstensif atau formula asam amino tidak tersedia atau terdapat kendala biaya pada orang tua, IDAI masih memperbolehkan formula isolat protein soya diberikan pada anak dengan alergi susu sapi, tetapi dengan penjelasan kepada orang tua bahwa ada kemungkinan reaksi silang alergi terhadap protein kedelai.[1]
Peran Dokter Umum dan Dokter Anak dalam Menangani Alergi Susu Sapi
Baik dokter umum, dokter anak, maupun orang tua pasien perlu bekerja sama dalam menangani kasus ASS. Dokter umum sebaiknya melakukan anamnesis dan pemeriksaan yang menyeluruh pada anak yang dicurigai ASS. Anamnesis mengenai keluhan dan riwayat atopi pada keluarga merupakan hal penting untuk penegakan diagnosis ASS.
Pemeriksaan eliminasi dan provokasi merupakan standar diagnosis ASS yang umumnya dapat dilakukan di layanan primer. Apabila dalam tahap evaluasi keluhan atau gejala belum membaik, atau pada tahap uji provokasi didapatkan adanya manifestasi klinis yang muncul, sebaiknya pasien dirujuk ke dokter spesialis. Pasien dengan gejala berat, seperti sesak napas; penurunan kesadaran; pembengkakan di wajah, bibir, dan mata; serta nyeri perut dan muntah hebat juga sebaiknya segera dirujuk ke dokter spesialis anak atau konsultan alergi-imunologi. Pada pasien dengan gejala berat, perlu dilakukan pemeriksaan laboratorium IgE spesifik sebelum uji provokasi dilakukan.[1,3,10,13]
Kesimpulan
Alergi susu sapi pada bayi dapat menimbulkan berbagai manifestasi klinis, seperti keluhan kulit, gastrointestinal, dan pernapasan. Baku emas diagnosis alergi susu sapi adalah dengan uji eliminasi dan provokasi. Pemeriksaan serum IgE atau uji tusuk kulit hanya dapat mendeteksi alergi yang dimediasi oleh IgE. Penatalaksanaan alergi susu sapi derajat ringan hingga sedang adalah dengan memberikan formula hidrolisat ekstensif yang sebaiknya mengandung MCT selama minimal 6 bulan. Pada anak dengan alergi susu sapi derajat berat, sebaiknya diberikan formula asam amino.

